Ingestion Pipeline UI Deployment
In this page we are going to explain how OpenMetadata internally deploys the workflows that are configured from the UI. As of now, OpenMetadata uses Airflow under the hood as a scheduler for the Ingestion Pipelines. This is the right place if you are curious about our current approach or if you are looking forward to contribute by adding the implementation to deploy workflows to another tool directly from the UI.Before Reading
This is a rather deep dive guide. We recommend that you get familiar with the overall OpenMetadata architecture first. You can find that here.System Context
Everything in OpenMetadata is centralized and managed via the API. Then, the Workflow’s lifecycle is also fully managed via the OpenMetadata server APIs. More over, theIngestionPipeline Entity is also defined in a JSON Schema that you
can find here.

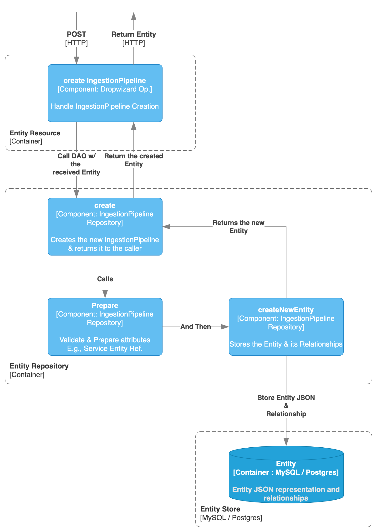
OpenMetadata Server Container Diagram
The main difference between anIngestionPipeline and any other Entity in OpenMetadata is that we need to bind some
logic to an external system. Therefore, we are not done by the time we create the Entity itself, but we need an extra
component handling the communication between Server and Orchestrator.
We then have the IngestionPipelineResource defining not only the endpoints for managing the Entity, but also routes
to handle the workflow lifecycle, such as deploying it, triggering it or deleting it from the orchestrator.
- The Entity management is still handled by the
EntityRepositoryand saved in the Storage Layer as a JSON, - While the communication to the Orchestrator is handled with the
PipelineServiceClient.
IngestionPipelineResource, the PipelineServiceClient is an interface
that decouples how OpenMetadata communicates with the Orchestrator, as different external systems will need different
calls and data to be sent.
- You can find the
PipelineServiceClientabstraction here, - And the
AirflowRESTClientimplementation here.
PipelineServiceClient are merely a translation layer between the
information received in the shape of an IngestionPipeline Entity, and the specific requirements of each Orchestrator.
After creating a new workflow from the UI or when editing it, there are two calls happening:
POSTorPUTcall to update theIngestion Pipeline Entity,/deployHTTP call to theIngestionPipelineResourceto trigger the deployment of the new or updated DAG in the Orchestrator.

Creating the Ingestion Pipeline
Based on its JSON Schema, there are a few properties about the Ingestion Pipeline we can highlight: 1.service: a pipeline is linked via an Entity Reference to a Service Entity or a Test Suite Entity. From the service is
2. pipelineType: which represents the type of workflow to be created. This flag will be used down the line in the Orchestrator
logic to properly create the required Python classes (e.g., Workflow, ProfilerWorkflow, TestSuiteWorkflow, etc.).
3. sourceConfig: which is dependent on the pipeline type and define how the pipeline should behave (e.g., marking ingesting views as False).
4. openMetadataServerConnection: defining how to reach the OM server with properties such as host, auth configuration, etc.
5. airflowConfig: with Airflow specific configurations about the DAG such as the schedule.

Deploying the Ingestion Pipeline
When calling the/v1/services/ingestionPipelines/deploy endpoint defined in the IngestionPipelineResource, the Pipeline
Service Client enters into play.
The client needs to be implemented with a separated class, which has the knowledge on how to interact with the Orchestrator.
The role of OpenMetadata here is just to pass the required communication to the Orchestrator to trigger a deployment of a new
DAG. Basically we need a way to send a call to the Orchestrator that generated a DAG / Workflow object that will be run
using the proper functions and classes from the Ingestion Framework.

IngestionPipeline Entity information) is a potentially valid candidate to be used as a Pipeline Service.
Deep Dive - Deploying an Ingestion Pipeline to Airflow
Now that we have the big picture in mind, let’s go step by step on how we have defined this process in Airflow. The goal here is not to enter so much in Airflow specific details, but to explain what deploying an Ingestion Pipeline entails so that you feel engaged and prepared to contribute a new Pipeline Service Client implementation. In this example I will be deploying an ingestion workflow to get the metadata from a MySQL database. After clicking on the UI to deploy such pipeline, these are the calls that get triggered: 1.POST call to create the IngestionPipeline Entity
2. POST call to deploy the newly created pipeline.
Create the Ingestion Pipeline
These are the details of such a call with the default parameters.Deploy the Ingestion Pipeline - OpenMetadata
Once the Ingestion Pipeline is created in OM, the following request is sent:IngestionPipelineResource
will pick up the Entity and call the Pipeline Service Client
- username,
- password,
- and an API Endpoint
deployPipeline method of the Airflow REST Client, we will see
that it is just calling a /deploy endpoint from its API root. What is this endpoint? What does it do?
Airflow Managed APIs
Airflow has many benefits, but it does not support to create DAGs dynamically via its API. That is why we have created the OpenMetadata Airflow Managed APIs Python package. This is a plugin that can be installed in Airflow that adds a set of endpoints (all that is needed for the Pipeline Service implementation), and more specifically, helps us create the bridge between theIngestionPipeline Entity
and whatever Airflow requires to create a DAG.
We know that to create a new DAG in Airflow we need a Python file to be placed under the AIRFLOW_HOME/dags directory (by default).
Then, calling the /deploy endpoint will make the necessary steps to create such a file.
What it is important here is to notice that in order to run a metadata ingestion workflow,
we just need the following few lines of Python code:
Workflow. For Airflow,
this something is a .py file.
3. Note that as Airflow required us to build the whole dynamic creation, we shifted all the building logic towards the managed
APIs package, but if any orchestrator already has an API capable of creating DAGs dynamically, this process can be directly
handled in the Pipeline Service Client implementation as all the necessary data is present in the Ingestion Pipeline Entity.
Deep Dive - Pipeline Service Client
Now that we have covered the most important function (the deployment), let’s list down what other actions we should be able to do with any Pipeline Service Client.getServiceStatus: to check if we can properly reach the configured Orchestrator.testConnection: as an endpoint that allows us to test the connectivity from the Orchestrator to a specific service.deployPipeline: as explained above, to dynamically created a DAG in the Orchestrator.runPipeline: to trigger a DAG.deletePipeline: to delete a DAG.toggleIngestion: to pause or unpause a DAG from future executions.getPipelineStatus: to check the status of the latest runs of the DAG.getLastIngestionLogs: to pick up the logs of the latest execution.killIngestion: To kill all queued or ongoing runs of a DAG.requestGetHostIp: To get the pipeline service host IP. This can either be statically picked up from the OM YAML configuration or if the Orchestrator supports it, retrieved from there.